名称:一种生态敏感区实时定位与语音提示AI查询器及方法
专利号:202510675767.2
专利权人:次平
技术领域
本发明涉及地理信息系统(GIS)、全球定位系统(GPS)及生态环境保护技术领域,具体为一种便携式生态敏感区实时查询装置及方法,通过集成生态敏感区数据库、GPS定位与语音反馈功能,解决传统生态敏感区查询效率低、精准性差及公众参与不足的问题。
背景技术
当前生态敏感区(如自然保护区核心区、缓冲区)的查询与监管主要依赖以下技术手段:
1、纸质地图与人工核查:通过纸质地图标注敏感区边界,执法人员需携带地图至现场比对位置。此方法存在以下问题:效率低:人工比对耗时,难以快速响应突发情况;边界模糊:纸质地图分辨率低,易导致边界误判;数据滞后:敏感区边界调整后需重新印制地图,更新周期长。
2、基础电子地图系统:部分机构使用电子地图(如Google Earth)叠加敏感区图层,但仍需人工操作。缺陷包括:无实时定位:需手动输入坐标,无法与用户位置实时匹配;缺乏交互反馈:无法通过语音或可视化界面提供即时提示;功能单一:不支持线状工程或面状区域的自动化分析。
而上述两种方法均存在如下核心问题:技术割裂:定位、数据存储与分析功能分散,缺乏集成化设计;交互缺失:未提供面向非专业用户的友好交互方式(如语音提示);数据更新滞后:敏感区边界动态调整时,无法实现实时同步。
因此,一种通过集成生态敏感区数据库、GPS定位与语音反馈功能,解决传统生态敏感区查询效率低、精准性差及公众参与不足的问题的查询装置及方法亟待研究。
发明内容
本发明的目的是提供一种生态敏感区实时定位与语音提示AI查询器及方法,以克服现有技术中人提供核查效率低、误判率高、无法支持线/面工程分析、公众与执法人员缺乏交互工具、数据更新滞后的问题。
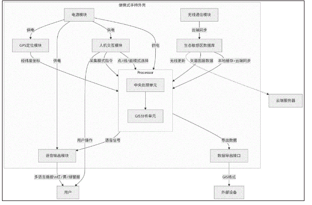
为解决上述技术问题,本发明提供的技术方案为:一种生态敏感区实时定位与语音提示查询装置,包括便携式手持外壳,所述便携式手持外壳内集成GPS定位模块、生态敏感区数据库、处理器模块、语音输出模块;
所述GPS定位模块支持多频段卫星信号接收,用于实时获取用户当前位置的经纬度坐标,并通过内置电路与处理器模块电性连接,将坐标数据传输至处理器;
所述生态敏感区数据库存储包括国家级自然保护区核心区、缓冲区、生态红线区域的空间边界数据,所述生态敏感区数据库通过数据总线与处理器模块连接,用于向处理器提供生态敏感区的矢量图层信息,图层属性包含边界坐标、面积、管理等级;
所述处理器模块包括中央处理单元和地理信息系统分析单元,所述中央处理单元接收GPS定位模块传输的坐标数据,并调用地理信息系统分析单元执行空间叠加分析算法,将用户坐标与生态敏感区图层进行实时匹配,生成位置合规性判断结果;
所述语音输出模块与处理器模块通过音频信号线连接,接收处理器生成的位置合规性判断结果,并转换为语音信号输出,播报内容包括敏感区名称、边界类型及面积或长度参数。
作为一种优选方案,还包括人机交互模块、电源模块;
所述人机交互模块包括触控屏幕或物理按键,与处理器模块通过输入接口连接,用于接收用户指令以选择数据采集模式,并将采集模式信号传输至处理器;
所述电源模块通过电源管理电路为GPS定位模块、处理器模块、语音输出模块及人机交互模块供电;
所述便携式手持外壳表面设有人机交互接口、扬声器孔及GPS天线接口,内部通过PCB电路板实现各模块间的电性连接。
作为一种优选方案,所述数据采集模式包括点模式、线模式、面模式;
所述点模式通过单次定位获取坐标点,采用折线法判断点是否在多边形内,并触发语音提示该点与敏感区的位置关系;
所述线模式通过连续定位采集线状路径的起点与终点坐标,处理器自动计算线状工程长度,并判断其与敏感区边界的交叉情况;
所述面模式通过多点定位采集面状区域的边界坐标,处理器自动计算区域面积,并分析其与敏感区的重叠比例。
作为一种优选方案,所述生态敏感区数据库通过无线通信模块与云端服务器连接,定期接收更新的敏感区图层数据,确保空间边界信息的时效性;
所述处理器模块内置数据缓存单元,用于在无网络环境下调用本地存储的敏感区数据。
作为一种优选方案,所述语音输出模块支持多语言切换功能,播报内容根据用户设置自动适配语言类型;
所述语音提示包括警告等级区分,核心区触发红色警报语音,缓冲区触发黄色提示语音,非敏感区触发绿色安全语音。
作为一种优选方案,所述处理器模块还连接有数据导出接口,用于将采集的点、线、面数据及分析结果导出至外部设备;
导出的数据格式兼容GIS软件,包含坐标、敏感区名称及合规性标签。
一种生态敏感区查询方法,包括以下步骤:
1)用户通过人机交互模块选择数据采集模式;
2)GPS定位模块实时获取坐标并传输至处理器;
3)处理器调用生态敏感区数据库的矢量图层,通过GIS分析单元执行空间叠加分析,判断坐标与敏感区的空间关系;
4)语音输出模块根据分析结果播报合规性提示,同时在人机交互界面显示详细信息,并形成分析报告、表格及工程区与生态敏感区重叠草图;
5)若选择线或面模式,处理器自动计算工程长度或区域面积,并输出至语音模块及数据导出接口。
本发明与现有技术相比的优点在于:通过高精度GPS定位与动态生态敏感区数据库结合,实现秒级实时匹配,边界误判率降低;多模式采集(点/线/面)支持多样化场景分析,线长误差减少、面积计算效率提升;云端同步与本地缓存确保数据时效性与离线可用性;语音交互与可视化界面降低操作门槛,数据导出功能强化执法证据链。技术融合显著提升生态敏感区查询的精准性、效率与普适性,为生态保护提供高效工具。
附图说明
图1是本发明的系统架构图。
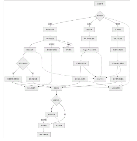
图2是本发明的工作流程图。
具体实施方式
本发明技术方案不局限于以下所列举具体实施方式,还包括各具体实施方式间的任意合理组合。
一种生态敏感区实时定位与语音提示查询装置,硬件框架如下:
GPS定位模块:采用U-bloxNEO-M8N高精度模块,支持多频段卫星信号接收,定位精度≤2米,通过UART接口与处理器连接,实时传输经纬度坐标;也可采用北斗系统。
生态敏感区数据库:基于PostGIS构建,存储国家级自然保护区核心区、缓冲区等矢量图层,图层属性包含边界坐标、面积、管理等级(如禁止开发/限制开发)。
处理器模块:搭载ARM Cortex-A53四核处理器,集成GIS分析单元(基于GDAL/OGR库),执行以下算法:点模式:采用射线法判断点是否在多边形内;线模式:基于Douglas-Peucker算法压缩路径点,计算线与多边形的交叉段长度;面模式:通过多边形裁剪算法(如Clipper库)计算重叠面积。
语音输出模块:选用SYN6658中文语音芯片,支持中英文双语播报,音频输出功率≥1W,响应延迟<200ms。
人机交互模块:5英寸电容触控屏(型号:ILI9806E),分辨率720×1280,支持手势操作;物理按键采用防水硅胶材质,包含“模式切换”“确认”“取消”功能键。
电源模块:内置5000mAh锂聚合物电池,支持QC3.0快充,续航时间≥8小时。
工作流程:
步骤1:设备启动与模式选择
用户长按电源键启动设备,进入主界面;触控屏显示“点模式”“线模式”“面模式”选项,用户点击选择后,处理器初始化对应程序。
步骤2:GPS定位与数据采集
北斗或GPS模块持续接收卫星信号,若信号强度≥-130dBm,则解算坐标并通过串口传输至处理器;若信号丢失超过10秒,语音模块提示“定位信号弱,请移至开阔区域”。
步骤3:空间叠加分析
处理器调用生态敏感区数据库,加载当前坐标所在区域的矢量图层;点模式:GIS分析单元执行射线法,判断坐标点是否位于核心区/缓冲区;线模式:用户沿工程路径移动设备,GPS每0.5秒采集一个坐标点,形成路径序列;处理器计算路径总长度及与敏感区的交叉段长度;面模式:用户沿区域边界采集至少3个顶点坐标,处理器生成闭合多边形并计算面积。
步骤4:语音与界面反馈
处理器生成分析结果后,语音模块播报:“警告!当前位置处于三江源国家级自然保护区核心区,禁止施工!”(核心区示例);触控屏同步显示地图视图:敏感区边界以红色(核心区)或黄色(缓冲区)高亮标注,用户位置以蓝色光标显示;线/面模式下,界面额外显示工程长度(如“路径总长:1.2km,与敏感区交叉段:150m”)或区域面积(如“区域面积:5.8km2,与敏感区重叠比例:30%”)。
步骤5:数据导出与存储
用户通过USB接口(型号:Type-C 3.1)或蓝牙5.0将数据导出为Shapefile格式,包含坐标、敏感区名称、合规性标签(如“违规/需审批”);所有操作日志(时间戳、坐标、分析结果)存储于内置eMMC存储器(容量64GB),支持FAT32文件系统访问,并形成分析报告(查询结果文字描述)、表格及工程区与生态敏感区重叠草图。
动态数据更新:
设备通过4G模块(型号:QuectelEC25)连接云端服务器,每日自动校验敏感区图层版本;若检测到更新,后台下载增量数据包(采用Protocol Buffers编码),更新完成后语音提示“数据库已升级至最新版本”;无网络时,处理器调用本地缓存数据(最近30天版本),确保基础功能可用。
工作原理:
1、定位与数据采集
GPS定位:设备通过内置北斗或GPS模块实时接收卫星信号,获取用户当前位置的经纬度坐标,并将坐标数据传输至处理器模块。
模式选择:用户通过触控屏或物理按键选择数据采集模式(点、线、面)。例如,选择“线模式”后,设备开始连续记录移动路径的起点至终点坐标。
2、数据调用与空间分析
生态敏感区数据库调用:处理器根据当前坐标,从本地或云端生态敏感区数据库中调用对应区域的矢量图层(如自然保护区核心区、缓冲区边界)。
空间叠加分析:
点模式:采用射线法判断当前坐标点是否位于敏感区多边形边界内。
线模式:通过线与多边形交叉检测算法,分析线状路径与敏感区的交叉点数量及交叉段长度。
面模式:利用多边形交集算法,计算用户划定的面状区域与敏感区的重叠面积及比例。
3、结果反馈与输出
语音播报:处理器生成合规性判断结果后,语音模块根据预设规则(如核心区触发红色警报)播报详细信息,例如:“当前位置位于某某自然保护区核心区,禁止施工!”
界面显示:触控屏同步显示地图视图,高亮标注敏感区边界(红色为核心区,黄色为缓冲区),并展示工程长度、区域面积或重叠比例等参数,同时形成一个简单的分析报告(查询结果文字描述)、表格及工程区与生态敏感区重叠草图,方便后续查看、分析和留档工作。
数据导出:用户可通过USB或蓝牙将采集数据(坐标、敏感区名称、合规性标签)导出为GIS兼容格式(如Shapefile),用于执法存档或环评报告。
4、数据更新与容错机制
动态更新:设备通过无线网络定期连接云端服务器,自动下载最新敏感区图层,确保数据时效性。
离线支持:在网络信号缺失时,调用本地缓存的历史图层数据,保障基础功能正常使用。
核心流程示例:
用户携带设备至某规划道路区域,选择“线模式”后沿路线移动。GPS持续采集路径坐标,处理器分析发现该路线与某缓冲区交叉段长150米,立即语音提示“需提交环评报告”,同时界面标注交叉位置并生成导出文件。
技术协同逻辑:
GPS定位→坐标传输至处理器→调用数据库图层→GIS算法分析→语音/界面反馈→数据存储/导出。各模块通过硬件接口(如串口、数据总线)与软件协议协同运作,实现高效精准的生态敏感区识别与监管。
实施例1:自然保护区核心区边界核查
执法人员携带设备至某疑似违规施工区域,选择“点模式”;GPS模块获取当前位置坐标(E101°23′45″,N34°56′78″),处理器调用三江源自然保护区图层;GIS分析单元判定坐标位于核心区,语音播报警告信息,界面显示红色警示框;执法人员通过USB导出坐标数据,作为执法证据。
实施例2:道路工程合规性评估
工程师沿规划路线移动设备,选择“线模式”;GPS采集路径坐标序列,处理器计算总长度3.5km,其中1.2km与羌塘自然保护区缓冲区重叠;语音提示“需提交环评报告”,界面标注交叉段位置;工程师将数据导入ArcGIS生成合规性报告。
综上所述,本发明通过技术集成、算法优化及用户体验设计,解决了传统生态敏感区查询效率低、精度差、交互缺失等痛点,为生态保护执法、工程合规性评估及公众教育提供了高效、精准、易用的工具,充分契合国家生态保护政策需求。
以上对本发明及其实施方式进行了描述,这种描述没有限制性,附图中所示的也只是本发明的实施方式之一,实际的结构并不局限于此。总而言之如果本领域的普通技术人员受其启示,在不脱离本发明创造宗旨的情况下,不经创造性地设计出与该技术方案相似的结构方式及实施例,均应属于本发明的保护范围。
