转子水轮机
转让价格:面议
名称: 转子水轮机 专利号:202111036589.7 专利人:任建华 项目简介: 转子水轮机 本项目属于新型的全贯流式发电水轮机,用于中低水头。主要有两大优势: 一、实现水电能转换率最大化。变现行的“水轮转子串用一根轴”结构,为“水轮转

名称: 转子水轮机 专利号:202111036589.7 专利人:任建华 项目简介: 转子水轮机 本项目属于新型的全贯流式发电水轮机,用于中低水头。主要有两大优势: 一、实现水电能转换率最大化。变现行的“水轮转子串用一根轴”结构,为“水轮转

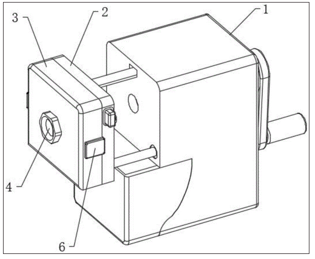
名称:一种握笔高度指引的铅芯卷笔刀 专利号:202422633952.9 专利权人:杨艳秋 技术领域 本实用新型属于卷笔刀技术领域,特别是涉及一种握笔高度指引的铅芯卷笔刀。 背景技术 铅芯卷笔刀又称削笔刀,是学生必备的文具。卷笔刀有单孔和双孔两款的简

名称:一种跃进式播种机械 专利号:202411117982.2 专利权人:杨亚雄 技术领域 本发明涉及农业机械技术领域,更具体的说是涉及一种以电池为能源的半自动播种机械。 背景技术 在中国农村实行家庭联产承包责任制后,北方非平原地区单个农民家庭经营的

名称:一种大蒜收获机 专利号:201910274378.3 专利权人:张国凡 技术领域 本发明涉及农用机械技术领域,具体是指一种大蒜收获机。 背景技术 我国是全世界最大的大蒜生产国、消费国和出口国,大蒜生产历史悠久、品质优良,国产大蒜深受国内外消费者

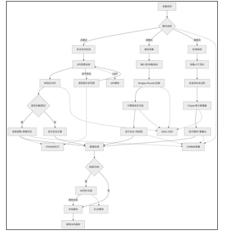
名称:一种生态敏感区实时定位与语音提示AI查询器及方法 专利号:202510675767.2 专利权人:次平 技术领域 本发明涉及地理信息系统(GIS)、全球定位系统(GPS)及生态环境保护技术领域,具体为一种便携式生态敏感区实时查询装置及方法,通过集成生态敏感

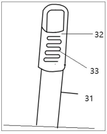
名称:一种基于微环境调控的蓝莓植株抗寒防冻装置及使用方法 专利号:202511531112.4 专利权人:姜洪坤 技术领域 本发明涉及蓝莓植株抗寒保护技术领域,具体为一种基于微环境调控的蓝莓植株抗寒防冻装置及使用方法。 背景技术 众所周知,蓝莓是杜鹃

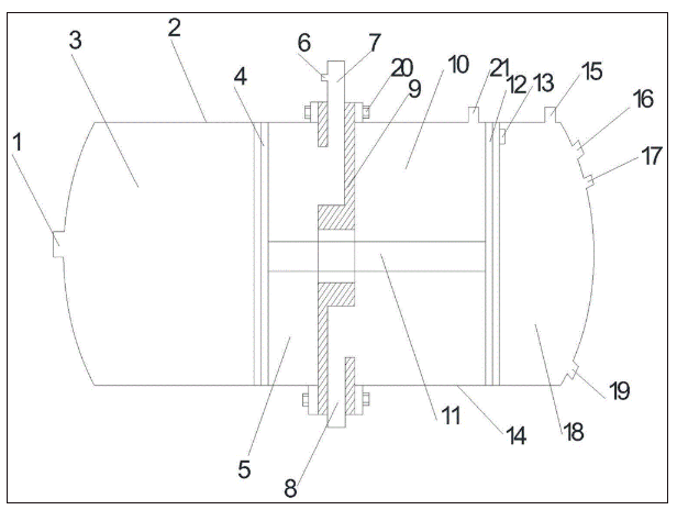
名称:一种折射反射镜头 专利号:202211192979.8 专利权人:张爱武 技术领域 本发明涉及镜头领域,特别涉及一种折射反射镜头。 背景技术 申请号为2009200570809公开一种大口径折返镜头,参阅其公开文件的图2,其透镜6中间开设一个

名称:一种可调节的反射式无反相机镜头 专利号:202420543090.8 专利权人:张爱武 技术领域 本实用新型属于相机镜头技术领域,特别是涉及一种可调节的反射式无反相机镜头。 背景技术 相关技术中,公开了公开号为CN218938752U的一种单反

名称:一种反射式单反相机镜头 专利号:202420414779.0 专利权人:张爱武 技术领域 该实用新型属于单反相机镜头技术领域,特别是涉及一种反射式单反相机镜头。 背景技术 数码单反相机的专业定位,决定了即使是面向普通用户和发烧友的普及型产品也拥

名称:活动式双胞分级桶 专利号:202422047059.8 专利权人:杨家辉 技术领域 本实用新型涉及采摘工具技术领域,具体是活动式双胞分级桶。 背景技术 农产品成熟时,采摘者们都会携带果园采摘桶去田地里采摘,故果园采摘桶作为一种农业工具具有不可替

名称:自动洒水拖地机构 专利号:202322499777.4 专利权人:陆忠群 技术领域 本申请涉及地板清洁技术,具体涉及一种自动洒水拖地机构。 背景技术 目前,市场上出现了驾驶式拖地车,来替代人工拖地,一定程度上减轻了清洁人员的负担。但是,这种驾驶

名称:一种内燃机的高效节能型曲槽结构 专利号:202423259214.9 专利权人:陈昭俊 技术领域 本实用新型涉及内燃机技术领域,具体涉及一种内燃机的高效节能型曲槽结构。 背景技术 目前的内燃机离不开曲轴这个部件,曲轴相当于一个齿轮,在做各种冲程